PO STATUS GUIDE
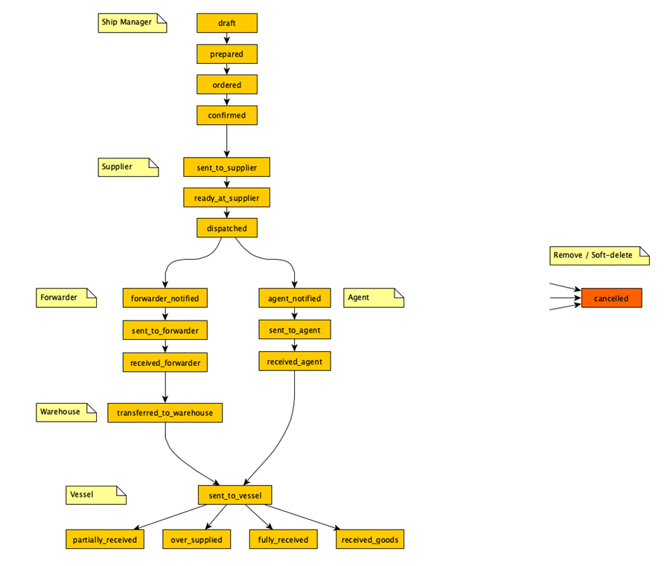
This guide provides instructions on how to set PO status and ensures that the data entered meets the system’s requirements. It also includes a workflow illustrating the valid different Purchase Order statuses. Users must select the appropriate status from the predefined options to ensure successful processing and data consistency within the system.

Acceptable Entries for Item Delivery Status(es):
Ship Manager: draft · prepared · ordered · confirmed
Supplier: sent_to_supplier ·ready_at_supplier · dispatched
Fowarder: forwarder_notified ·sent_to_forwarder · received_forwarder
Agent: agent_notified ·sent_to_agent · received_agent
Warehouse: transferred_to_warehouse
Vessel: sent_to_vessel received_goods · partially_received ·
fully_receivedover_supplied· cancelled

Example of correct PO status:

If you need any further support—whether it’s assistance with specific features, technical troubleshooting, or additional training—our Support Team is ready to help. We aim to provide clear, timely, and effective solutions so you can continue your operations confidently.
contact us at : support@nautiluslog.com