Importing Purchase Order Data into NautilusLog
The IHM Maintenance system helps ship owners and managers maintain compliance by keeping an up-to-date Inventory of Hazardous Materials (IHM). One key part of this process is importing Purchase Order (PO) data into the system. This simple guide helps you import Purchase Order (PO) data into the NautilusLog IHM tool. It explains the steps to upload your file, monitor import progress, and understand the results.
Things to Keep in Mind:
1. Entities -
When you prepare your import file, all information is grouped into entities.
An entity is simply a set of related data such as vessels, suppliers, or purchase orders.
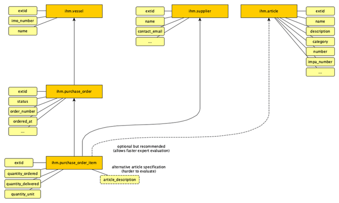
Entity Relationships in the system -
The diagram below illustrates how the different entities connect and interact within the system.
Identifiers are unique fields the system uses to recognize and link your data.
Depending on the import format you choose Flat File or Sheet-by-Sheet—certain identifiers are required, while others remain optional.

Key Points to Remember -
System ID (id):
Managed automatically by the system. You never need to supply this value.
External ID (extid):
- Must be unique for each record (for example, two vessels cannot share the same extid)
- Must remain consistent in all future imports, do not swap or reuse extids.
- Critical for linking entities when using the Sheet-by-Sheet structure (e.g., PO items reference their vessel, supplier, and article by extid).
The import will fail if the IMO number, extid, and system ID do not match.
Import Methods-
You can import Purchase Order (PO) data in three ways:
- Automated Import via API – Recommended for IT teams with technical resources.
- Spreadsheet Upload (.xlsx) – Requires manual preparation and careful formatting.
- Other Formats (.xml, .jsonl) – Available for advanced PO systems.
The further guides focus on the spreadsheet (.xlsx) method, as it is supported by most PO systems. Serves as an additional verification layer for vessels.
If you need any further support whether it’s assistance with specific features, technical troubleshooting, or additional training, our Support Team is ready to help. We aim to provide clear, timely, and effective solutions so you can continue your operations confidently.
contact us at : support@nautiluslog.com